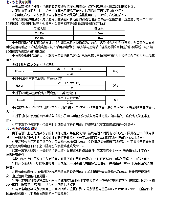
|
公司基本資料信息
|
|||||||||||||||
一、概 述
XTRM系列溫度遠傳監(jiān)測儀產品采用熱電阻測溫,輸出信號為四個測溫回路中最高的一個點,并以4-20mA的標準電流信號輸出,該儀表采用數字顯示,平時指示各個回路中最高一點的溫度。按面板上的通道鍵可顯示所對應通道的溫度。醒目又直觀,外殼采用ABS工程塑料外殼,適合環(huán)境相對惡劣場合,該產品采用二線制輸出,具有較強的抗干擾能力。輸入/輸出回路均采用光電隔離,具有良好的抗干擾能力。高亮度 LED 數碼顯示。整機采用壁掛式結構(長×寬×高=160×110×70mm),安裝十分 簡便。
本產品可同時測量2至4個測量點,并將各個測溫回路中的溫度比較以后, 把最高溫度的一個點作為輸出,在現場可通過按鍵逐個觀看各個點的溫度。
四、產 品 用 途
1、回轉密托輪油溫
2、密小齒輪油箱油溫
3、生料磨進出口軸承溫度
4、煤收塵器灰斗溫度
5、煤粉盒溫度
6、生料磨主電機繞組溫度
7、生料磨主電機軸承溫度
8、生料排風機電機定子溫度
9、高溫風機繞組溫度
10、高溫風機軸承溫度
